- Methods
- Design Workshop
- Focus Group
- Tools
- Miro
- Pen & Paper
- Type
- Design research
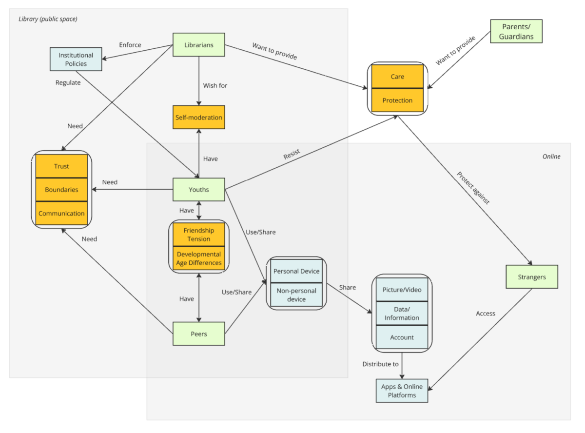
Librarians often work with limited resources, yet they're increasingly expected to manage complex privacy challenges as young patrons bring more advanced personal technologies into library spaces.
This led us to ask: How can we design resources to help librarians manage privacy issues involving young library users?
We conducted 12 design workshops with 100 librarians across different locations, aiming to produce a toolkit that fulfills the following goals:
- Identify practical pain points and design a toolkit that help librarians make effective decisions impact
- Reduce librarians' job strain while serving young users and improve library's operational efficiency
- Strengthen the library's public presence and reinforced its role as a valuable community resource
Here is what we found:
- Librarians need to balance the needs of young library users with the expectations of the community and their institution, which can create complex challenges
- Young library users often view privacy differently from adults and may have different expectations about what librarians should do and how library rules apply to them
- As more data and technological resources become involved, it becomes harder for librarians to address youth privacy issues in clear and consistent ways
What did we learn? Librarians need different recommendations based on different contexts, and any decision-making tool needs to account for this.



